I. Introduction
블렌더 3D를 처음 사용하는 초보자용 입문과정 안내 문서입니다. Blender 3D는 무료로 제공되며, 이 문서는 Windows 11에서 작동하는 Blender 3D 64비트용 Version 5.0이 기준입니다. 현재 v4.5.4 LTS 버전이 표준입니다만, 5.0 버전도 일반적인 기초적 내용에서는 큰 차이가 없습니다.
하지만, v4.5.4 LTS(장기간 기술 지원판) 64비트 버전을 설치하세요. 문제가 없다면! 이 버전을 설치 및 실습 환경으로 추천합니다.
물론 5.0 버전을 설치하셔도 됩니다. 베타 버전은 추천하지 않습니다. 좀 더 기다렸다가 정식 버전을 설치해 사용하세요.

- 버전 관련 문제 :
Blender 4.5.0은 공식 웹사이트에서 다운로드 받을 수 있습니다. 32비트, 64비트 구분을 해서 자신의 컴퓨터에 맞는 버전을 다운로드할 수 있습니다.
현재 버전 5.0 정식 버전이 발표되었습니다. 5.0 버전은 메이저 업그레이드 버전이어서 큰 폭의 변화가 있을 것으로 생각됩니다. 물론, 애플 macOS용과 Linux용 버전도 제공됩니다.

▶ 공식 웹사이트 :
https://www.blender.org/
▶ 모든 버전에서 선택, 다운로드 :
https://builder.blender.org/download/daily/archive/
▶ 여러 특징들 살펴보기 :
https://www.blender.org/features/
▶ 공식 문서 전체 :
https://docs.blender.org/
▶ 공식 매뉴얼 문서 EN. :
https://docs.blender.org/manual/en/latest/ (영문판 원본.)
▶ 공식 매뉴얼 문서 KO. :
https://docs.blender.org/manual/ko/latest/ (한글판. 부분 한글화 상태임.)
▶ 공식 Blender 4.5 Python API Documentation :
https://docs.blender.org/api/current/
이 문서는 보조 설명 문서입니다.
II. 사전 학습 : 먼저 알아야 할 기본 동작들, 우선 학습 내용들.
■ 아래 사항들을 모르면, 매우 복잡한 다기능 프로그램이어서 처음 사용하게 되면 :
어리둥절, 갈팡질팡, 좌충우돌, 혼미혼절, 정신흔들, 의욕상실.
1. 작업창
a. 보기 전환 : Left Ctrl + PageDown (연속 토글키 방식)
b. 암기 사항 : 블렌더Blender / 메뉴Menu / 파일File / 기본값Defaults / 최초 설정을 불러오기Load Factory Settings
: 중요 사항 . 블렌더에 포함되어 있는 많은 설정 사항들을 잘못 설정했을 때, 처음 설치된 상태로 되돌아 오기 위해 반드시 필요함.
# 언어 설정만 제외하고 전부 초기화됨.
# 초기화: '프로그램 설치 직후 처음 상태'를 의미.
c. 기본 구성 화면에 보이는 '네비게이트' 문제 : 기본 구성 화면의 우측 상단이나 우측 중앙에는 네비게이트 패널이 자리잡고 있다. 좌표 기즈모Gizmo('=. 일종의 컨트롤러, 제어기, 그러므로 '좌표 제어기' 정도의 의미)와 확대, 화면 이동, 카메라와 투시 등을 다룬다고 하지만 좌표 자체를 제어/컨트롤하지는 않는다. 뷰 혹은 뷰포트를 제어한다. 따라서 뷰-제어기, 혹은 뷰포트-제어기라고 해야 한다. 혹자는 보기용 좌표 체계가 바뀌기 때문에 좌표 제어가 맞다고 말 할 수도 있다. 이 경우에도 '보기용' 좌표 체계이므로 뷰 제어개념이 우선 적용된다. 사물이나 객체에 중심을 두면, 더욱 더 사물이나 객체의 좌표에 변동이 가해지는 것이 아니기 때문에 사물이나 객체의 관찰자 시점을 중요하게 생각하여 뷰 혹은 뷰포트 제어기/컨트롤러가 적당하다.
2. 블렌더 내장 파이썬 모듈 실제 위치
# 기본으로 설치됨, 개인적 관심 사항임. ^.^; 이 내용은 초보자는 몰라도 되는 내용임.
C:\Program Files\Blender Foundation\Blender 4.5\4.5\scripts\modules
3. 환경설정Preferences
a. 단축키 : Left Ctrl + ,
b. 블렌더Blender / 메뉴Menu / 편집Edit / 환경설정Preferences
c. 인터페이스Interface UI 크기 변경 :
▶ 환경설정Preferences / 표시Display / 해상도 축적Resolution Scale : 1.0 --> 1.4 정도로 적당하게 알아서 각자 변경.
d. 언어 설정 변경 :
▶ 환경설정Preferences / 언어Language : 영어English --> 한국어Korean.
4. 기본 동작의 이해
1) 용어 정리 : 씬Scene '=. 뷰View or 뷰 포트View Port.
2) 용어 정리 : 휠 버튼. 마우스 좌우 버튼 사이에 있는 휠을 마치 다른 마우스 버튼처럼 클릭할 수 있도록 만든 경우에만 해당됨.
마우스 자체가 휠을 버튼으로 사용할 수 있도록 마우스가 만들어질 때부터 클릭이 가능하도록 만들어져야 함.
3) 씬Scene 제어에 마우스 휠Wheel 버튼 사용의 적극성이 돋보임.
- Scene Zoon In/Out: 그냥 휠만 돌리기, '=. 비교. Left Ctrl + Wheel 클릭-드래그(=드래그)
- Scene Rotate: 휠 클릭-드래그(=클릭 상태로 끌기. 드래그Drag)
- Scene Move : Left Shift + 휠 클릭-드래그
4) 참고 : 다른 방법
Scene Zoom : 기본 내비게이트 패널의 돋보기 아이콘 드래그.
Scene Move : 기본 내비게이트 패널의 손바닥 아이콘 드래그.
Scene Rotate : 마우스로. 휠 드래그!
5) 툴바 : 객체Object오브젝트 제어
물체를 제어할 때에는 단축키와 기본 도구바(Toolbar)를 사용할 수 있습니다. 편의에 따라 필요한 대로 선택해서 사용하면 됩니다. 단축키가 상당히 많기는 하지만 자주 사용하는 것들 위주로 알아두면 매우 편리합니다.
- Toolbar 보이기/감추기 단축키 : T 키
많이 사용하는 툴바 아이콘들 : 객체 이동, 객체 크기, 객체 회전.
6) View Port Mode 메뉴 : 좌상단, Blender 기본 메뉴 하단에 위치.
- 오브젝트 모드Object Mode : 기본으로 설정됨.
- 에디터 모드 : 기본 모델링 과정에서는 많이 사용됨.
- 기타 모드 : 생략.. 지금은.
- 오브젝트 모드와 에디터 모드 사이의 상호 전환 단축키 : Tab 키
■ 용어 정리 : 뷰 포트 모드View Port Mode 선택 메뉴가 있는 상단 패널 전체를 헤더Header 패널Panel이라고 함.
7) 기본 물체의 생성, 만들기.
- 기본 물체 만들기, 물체 생성 단축키 : Left Shift + A ★ ★ ★
- A는 아마도 Add.
8) Transform 패널
- Transform 패널 나타내기/숨기기 단축키 : N 키 -->
- N 키를 누르면 Sidebar가 나타남
- 사이드바 오른쪽 상단에 항목Item 클릭 --> Transform에서 핵심 정보들을 확인함.
- 위치 : 로케이션Location
- 회전 : 로테이션Rotation
- 축적 : 스케일Scale
- 크기 : 사이즈Size
- Scale과 Size는 유사 개념으로, 비율 크기와 실제 단위 측정용 크기 정도로 이해하면 될 것.
5. 툴바(Toolbar)의 동작
■ Toolbar 보이기/감추기 단축키 : T
■ 물체 먼저 선택하고 기본 툴바 기능 클릭. 이 방식이 가장 편리함.
# 용어 정리 : 툴바ToolBar '=. (기본) 도구 상자. 표기는 영어로 Toolbar.
■ 아무 물체나 만들기 : 단축키 Left Shift + A 사용. 메쉬에서 Cube 하나 생성하고 연달아 이어서 또 하나 더 생성하면,
- 같은 위치에 두 개가 생성되지만 하나처럼 보임.
■ 마우스 왼쪽 버튼(=기본 버튼, '마우스 버튼', '마우스로 클릭하고..' 문맥에서 기본 버튼.)으로
물체 클릭해서 선택.
■ 공통 제어
- 물체 선택 후, Left Shift + Space키도 관련 메뉴를 보여줌. 편리함.
- 제어 실행 후에, 빈 곳 클릭해서 물체 선택 해제. ★ ★ ★
- 물체 선택 후, Left Shift + Space Bar 키 입력 후, G, R, S 셋 중 하나를 입력하면 각각의 제어기가 출현한다! ★ ★ ★
G : 이동, R : 회전, S : 크기
6. 이동 제어 ★ ★ ★
- 단축키 : G
- 사용법 : 물체를 선택한 후, 단축키를 입력하고 마우스를 움직여 대충(?) 마음에 드는 위치로 이동 가능.
- 이후 클릭으로 변경 위치 확정. 그 다음 빈 곳 클릭해서 선택 해제.
- 세밀한 사용법 : 물체 선택 후, 툴바에서 이동 아이콘 선택 --> 이동 제어기 출현!
- 이후, 이동 제어기를 통한 제어. 축 제한을 할 수 있어서 원하는 방향으로 이동하기가 더 쉽다.
- 수치값으로 정밀한 제한이 필요할 경우에는 기본 설정으로 오른쪽 하단에 속성 패널의 Transform 변경 기능을 이용할 것.
- 위치 로케이션Location 값 수정하면 됨.
▶ 기타 : 용어 문제 1
■ 용어 정리 1 : 누군가는 용어를 국산화해야 합니다만, 일단은 참고용으로.
# 용어 정리 : 기즈모Gizmo : 영어가 아닌 특정 외국어 어원임 --> 비 권장, 대체 필요 사항임.
대체 용어 A안 : '제어기'. '방향 컨트롤러', 또는 '컨트롤러', '3D 방향 제어기' 또는 '제어기' 권장.
대체 용어 B안 : (이동의 경우에만.. ) 3D 방향 이동기, 3D 이동기, 방향 이동기, 이동기.
.
.
7. 회전 제어 ★ ★ ★
- 단축키 : R
- 사용법 : 물체를 선택한 후, 단축키를 입력하고 마우스를 움직여 대충(?) 마음에 드는 각도로 회전 가능.
- 이후 클릭으로 회전 각도 확정. 그 다음 빈 곳 클릭해서 선택 해제.
- 세밀한 사용법 : 물체 선택 후, 툴바에서 회전 아이콘 선택 --> 회전 제어기 출현!
- 이후, 회전 제어기를 통한 제어. 축 제한을 할 수 있어서 원하는 방향으로 좀 더 쉽게 회전 방향을 조절할 수 있다.
- 수치값으로 정밀한 제한이 필요할 경우에는 기본 설정으로 오른쪽 하단에 속성 패널의 Transform 변경 기능을 이용할 것.
- 회전 로테이션Rotation 값 수정하면 됨.
▶ 기타 : 용어 문제 2
■ 용어 정리 2 : 누군가는 용어를 국산화해야 합니다만, 일단은 참고용으로.
: 3D 회전 제어기, 3D 회전 컨트롤러, 회전 제어기, 회전 컨트롤러.
(극단적으로 줄이면)회전기, 또는 '돌리기'. '돌리개'
# 용어 국산화 : ^.^; 끔찍할 수도 있지만, ~~ 하게에서 ~~하개로 전환, 명사화(?).
영어로는 간단하게 행위자 어미인 --er, --or을 붙여서 사용하면 될 듯.
- 회전 제어기는 '돌개' 또는 회전 막대, 그럼 (다른 안 : 로테이터Rotater, Rotator)
- 이동 제어기는 '오가개', '가오개', '가개', '가개오개' 또는 이동 막대, 그럼, (다른 안 : 무버Mover, Movor)
- 크기 제어기는, '크작개', '크개', 또는 크기 막대, (다른 안: 스케일러Scaler, Scalor)
.
.
8. 크기 제어 ★ ★ ★
- 단축키 : S
- 사용법 : 물체를 선택한 후, 단축키를 입력하고 마우스를 좌우로 움직여 대충(?) 마음에 드는 크기로 확대, 축소 모두 가능.
- 이후 클릭으로 변경 크기 확정. 그 다음 빈 곳 클릭해서 선택 해제.
- 세밀한 사용법 : 물체 선택 후, 툴바에서 크기 아이콘 선택 --> 크기 제어기 출현!
- 이후, 크기 제어기를 통한 제어. 축 제한을 할 수 있어서 원하는 방향으로 좀 더 쉽게 크기를 조절할 수 있다.
- 수치값으로 정밀한 제한이 필요할 경우에는 기본 설정으로 오른쪽 하단에 속성 패널의 Transform 변경 기능을 이용할 것.
- 크기 스케일Scale 값 수정하면 됨.

9. 속성 패널 ★ ★ ★
- 속성 패널 : 기본 설정 화면에서 우하단에 있는 패널.
- 물체를 선택한 후, 여기서 값을 변경하면 위치, 회전, 크기 등을 변경할 수 있다.
- 값을 직접 입력해서 마우스로 드래그해서 변경하는 것보다 훨씬 세밀하게 변경하는 것이 가능하다.
- 기초 입문 과정에서는 Transform 정보들을 가장 많이 사용한다.
- 기타 이 패널의 다른 정보들 살펴보기. 영어 단어 익히기. ^.^;
10. 기본 좌표 시스템의 이해 ★ ★ ★
- X, Y : 일반 수학, 카르테시안 좌표축 체계와 동일하게 표시함. 세로축이 Y, 가로축이 X,
- XY축이 수직으로 세워져 있는 평면 상태라면, Z축은 3D 깊이 표시 축. LOGO 3D 방식.
- XY축이 수평으로 누워있는 평면 상태라면, Z축은 높낮이를 표시하는 높이 축. Blender 3D 방식.
- 기본 큐브Cube의 위치와 오리진Origin : 오리진Origin은 '기원', '출발점', '시작점'이라는 뜻으로 많이 사용되지만, 여기서는 어떤 물체의 내부 중심점을 뜻합니다. Blender를 처음 실행하면 기본 Cube는 화면 중앙에 생성됩니다. Cube의 오리진(Origin Point) 은 큐브의 기하학적 중심에 있으며, 이 오리진이 월드 원점 (0, 0, 0) 에 놓여 있습니다. 다른 3D 관련 프로그램에서는 이 부분에서 차이가 있을 수 있습니다. (참고. 월드 '=. 배경.)
Transform 패널
- 단축키 : N 키 --> Sidebar가 나타남 --> 사이드바 오른쪽 상단에 Item 클릭 --> Transform에서 세 가지 핵심 정보 확인하면:
Location = (0, 0, 0)
Rotation = (0, 0, 0)
Scale = (1, 1, 1)
--> 이것이 기본값입니다. 위 세 쌍의 숫자 값들은 순서대로 (X, Y, Z)값을 의미합니다.
즉, Cube의 내부 중심점(=오리진)이 정확히 (0, 0, 0)에 해당하며, 기본 Cube의 크기는 2×2×2이고, 배경 그리드 한 칸을 1로 간주합니다. 이때 단위는 m으로 표시하고 미터(meter) 단위를 의미합니다.
▶ 참고 : 블렌더 미터법
■ Blender에서 Transform 패널의 Location 값 옆에 붙는 소문자 m은 미터(meter) 단위를 의미합니다.
- Blender의 기본 단위 시스템은 미터(m)입니다.
- 만약 Location 값이 0, 0, 0이라면, 월드 좌표계의 원점(Origin)을 의미하고, Location 좌표값이 2, 0, 0이라고 하면 X축 방향으로 2미터 이동한 위치라는 뜻입니다.
- 이 단위는 Scene Properties --> Units 탭에서 변경할 수 있습니다.
- 기본은 Metric(미터법) --> m
- 임페리얼Imperial(야드·피트법)로 바꾸면 ft(피트) 등으로 표시됩니다.
- 단위는 표시용일 뿐, 내부적으로는 Blender가 블렌더 단위(Blender Unit)라는 추상적인 단위를 사용합니다. 기본 설정에서는 1 Blender Unit = 1 미터로 매핑되어 있습니다.
.
.
11. 프로그램 버전 확인하기
다음 둘은 매우 비슷합니다만.
1) About Blender Window : Blender / Menu / 좌측 맨 앞 Blender 그림 아이콘 / About Blender
2) Blender Splash Window : Blender / Menu / 좌측 맨 앞 Blender 그림 아이콘 / Splash Screen
▶ 기타 : 용어 문제
■ 용어 정리
"""
우리가 싫어하는 특정 국가 개발자들이 개발 과정에 개입되면
그들은 모든 분야에 자국어 끼워넣기를 끈질기게 시도함. 아마도 국가 지시 사항인 듯.
누군가는 용어 국산화에도 신경써야 함. '한글화'와 약간 다름, '한글화'를 외국인이 주도하면?
이동 제어기, 이동 막대.. 괜찮아 보임. 영어로는 무버? Movor? 전문 기술 용어니까..., 없으면 만들 수도.
의미상 보통 영어로는 무브 컨트롤러Move Controller에 해당함.
"""
# 오늘 인터넷이 안 됨. 온라인 글쓰기 전부 안 됨. ㅠ.ㅠ
# 공유기 전원 뺐다가 잠시 후에 다시 연결하니 바로 잘 됨. ㅠ.ㅠ;
.
.
III. 물체의 편집 - 기초
1. 점Point의 편집
여기서 점은 입체 도형 객체의 각 꼭지점을 의미합니다.
1) Blender에서 큐브의 모서리 점(버텍스)을 직접 이동시키려면 Edit Mode로 전환 후, Vertex Select 모드에서 원하는 점을 선택하고 G 키로 이동하면 됩니다. 이것이 바로 “포인트 편집” 방식입니다.
2) 단계별 방법
a. 오브젝트 선택 : 기본 Cube를 클릭하여 선택합니다.
b. 모드 전환 : 탭Tab 키를 눌러 Object Mode → Edit Mode로 전환합니다. ★ ★ ★ ☆ ☆
- 화면 왼쪽 상단 모드 메뉴에서도 변경 가능.
c. Vertex Select 모드 활성화 : 뷰포트 상단의 세 가지 선택 모드 중 점(● 아이콘) 을 클릭합니다.
- 단축키: 1 (Vertex), 2 (Edge), 3 (Face).
d. 모서리 점 선택 : 마우스로 원하는 점을 클릭합니다.
e. 여러 점을 선택하려면 Shift + 클릭.
f. 점 이동 (Grab) : G 키를 누른 뒤 마우스를 움직이면 점이 이동합니다.
g. 특정 축으로 제한하려면 X, Y, Z 키를 추가로 누릅니다. 만약 X키를 눌렀다면 X축으로만 이동됩니다.
- 예: G --> Z --> 마우스 이동 --> Enter --> Z축 방향으로만 이동.
- 정확한 좌표 입력
- 이동 중 숫자를 입력하면 정확한 거리만큼 이동합니다.
- 예: G --> X --> 2 --> Enter --> X축으로 2만큼 이동.
h. 이동 종료 : Enter 키. 위 예에서 보듯, Enter키가 이동의 끝을 알리는 역할을 함.
참고. Enter 대신에 Space 키도 되는 듯. ^.^; 기본은 Enter 키.
■ 추가 팁
- Snap 기능 : Shift + Tab 또는 상단 Snap 아이콘을 켜면 격자(Grid)에 맞춰 점을 이동할 수 있습니다.
- 스냅 또는 인크리먼트를 켜면 ... 동일.
- 여기서 Snap은 자석 아이콘으로 켜는 일반적인 스냅 기능이고,
- 인크리먼트Increment는 이동 시 일정 단위(격자 간격)에 맞춰서만 움직이도록 하는 옵션입니다.
- Snap 켜기 --> 자석 아이콘 클릭, 원하는 스냅 대상(Grid, Vertex, Edge 등) 선택. Blender 화면 상단의 자석 아이콘(Snap Toggle) 을 클릭하면 스냅 기능이 켜집니다. 스냅 대상은 격자(Grid), 버텍스(Vertex), 엣지(Edge), 페이스(Face), 인크리먼트(Increment) 등으로 선택할 수 있습니다. 예를 들어 Grid Snap을 선택하면 점이나 오브젝트가 격자 라인에 맞춰 이동합니다.
- Increment 켜기 --> 이동 시 컨트롤Ctrl 키(기본 단축키)와 함께 사용하면 격자 단위로 이동.
- Proportional Editing (O 키): 점 하나를 움직일 때 주변 점들도 부드럽게 따라 움직이게 할 수 있습니다.
- Transform 패널(N 키): 선택한 점의 좌표를 직접 입력해 정밀하게 위치를 지정할 수 있습니다.
■ 요약 정리 : ★ ★ ★ ★ ☆
1) 물체 선택 후,
2) Edit Mode로 진입(탭Tab 키).
3) 점, 선, 면 결정 : 1, 2, 3 중에 숫자 하나 키보드로 직접 입력
4) 이동, 회전, 크기 스케일 결정 : G, R, S 중 하나를 키보드로 직접 입력.
5) 완료는 Enter 키. (화면 빈 곳을 클릭해도 변경된 내용이 반영되고 현재 선택 상태가 해제된다.)
6) 점이 선택된 상태에서 툴바에서 이동( G) 아이콘 선택 --> 이동move 컨트롤러(=이동 제어기) 나타남
7) 이동 제어기로 보다 세밀한 제어 가능함. 축 제한 가능.
8) 회전이나 스케일의 경우도 비슷하게 진행됨.
9) 주요 단축키 정리 :
- Tab,
- 1, 2, 3,
- G, R, S,
- X, Y, Z,
- Enter, 화면 빈 곳 클릭으로 반영-선택 해제.
- Shift+Tab ( = Tab의 반대, 단축키 탭 키로 객체 오브젝트Object 모드에서 --> 편집 에디트Edit 모드로 진입하였으나, Shift + Tab은 그 반대 방향으로 진행... 되지 않는다. Shift + Tab은 Snap 기능을 켜는 기능을 한다. 오해가 없기를. ^.^;
- 보통의 경우에, 일반 문서 편집 프로그램들에서는 단축키 Tab과 Shift + Tab은 서로 반대적 성격을 가진다.
- Blender 3D에서는 Tab의 반대는 또 다시 Tab이다.
- 토글키!! 하나의 키로 어떤 기능을 켰다(On)가 껐다(Off)가 한다. 또는 왔다가 되돌아 갔다가 한다. ^.^;
2. 선Edge/Line의 편집
점의 편집과 비슷하게 진행됩니다.
1) 도형을 선택한다.
2) Tab 키로 EditMode로 전환한다.
3) 1, 2, 3 키 중에서 하나를 선택한다. 점, 선, 면 편집할 대상의 종류를 선택함. 여기서는 2를 선택, 선 편집.
4) G, R, S 키 중에서 하나를 선택한다. 이동, 회전, 크기 편집한 내용을 선택함. 여기서는 G를 선택, 선의 위치 이동 편집.
5) X, Y, Z 키 중에서 하나를 선택한다. 이동할 방향을 결정한다.
6) 마우스를 움직여서 이동한다.
점의 편집과 많은 경우 비슷하지만, 한 두 가지 에러 비슷한 차이점이 있음.
(추후 계속.. )
..
..
3. 면Face의 편집
선의 편집과 비슷하게 진행됩니다.
1) 도형을 선택한다.
2) Tab 키로 EditMode로 전환한다.
3) 1, 2, 3 키 중에서 하나를 선택한다. 점, 선, 면 편집할 대상의 종류를 선택함. 여기서는 3을 선택, 면 편집.
4) G, R, S 키 중에서 하나를 선택한다. 이동, 회전, 크기 편집한 내용을 선택함. 여기서는 S를 선택, 크기 편집.
선의 편집과 많은 경우 비슷하지만, 한 두 가지 에러 비슷한 차이점이 있음.
(추후 계속.. )
..
..
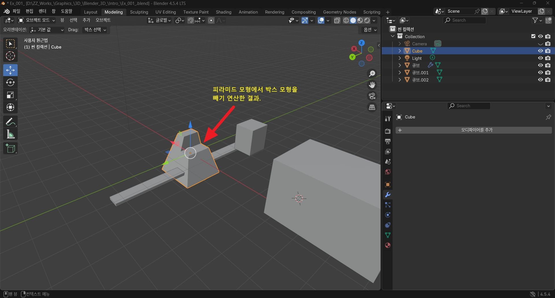
4. 물체의 불린 연산
Blender에서도 트루스페이스Truespace처럼 물체끼리 더하기/빼기 연산을 할 수 있는데, Blender에서는 이를 불린Boolean 연산(Booleans)이라고 부릅니다.
🔨 Blender에서 Boolean 연산
- Add (Union) --> 두 오브젝트를 합쳐서 하나로 만듦
- Subtract (Difference) --> 한 오브젝트에서 다른 오브젝트의 형태를 빼냄
- Intersect --> 두 오브젝트가 겹치는 부분만 남김
- Slice (새 버전에서 추가됨) --> 겹치는 부분을 잘라내어 별도의 메쉬로 분리
⚙️ 사용 방법
- 오브젝트 선택 --> 연산을 적용할 대상 오브젝트를 선택
- 모디파이어Modifier 추가 --> 프라퍼티Properties 패널 --> Modifier 탭 --> 불린 모디파이어Boolean Modifier 선택
- 연산 방식 선택 --> Union, Difference, Intersect 중 하나 선택
- 대상 오브젝트 지정 --> Boolean 연산에 사용할 다른 오브젝트를 선택
- Apply --> 필요하다면 Modifier를 적용해 실제 메쉬로 변환
📌 참고
- Boolean 연산은 메쉬 오브젝트끼리만 가능 (곡선, 텍스트 등은 먼저 메쉬로 변환해야 함)
- 복잡한 모델에서는 겹치는 면이나 내부 구조 때문에 결과가 깨질 수 있음.
- 이럴 땐 레머쉬Remesh나 클린-업Clean-up 기능을 활용하면 좋습니다.
- Blender 2.9 이후부터 Boolean 알고리즘이 개선되어 훨씬 안정적으로 작동합니다.
👉 즉, 트루스페이스Truespace의 더하기/빼기 기능은 Blender에서는 불린 모디파이어Boolean Modifier로 구현할 수 있습니다.

👉 주의 1 : 첫 번째 물체에서 두 번째 물체로 빼기 연산을 수행할 때, 트루스페이스와 다른 점은 연산 후에 두 번째 물체가 사라지지 않는다는 점입니다. 그래서 겉으로 보면 아무 일도 일어나지 않은 것처럼 보일 수 있습니다. 두 번째 물체를 옮겨보면 연산 결과를 확실히 알 수 있습니다. 빼기 연산에서 트루스페이스에서는 두 번째 물체가 연산 결과의 적용과 동시에 자동 삭제됩니다. Truespace 쪽이 개념상 좀 더 직관적이고 수학적인 듯. ^.^;
👉 주의 2 : 적용 어플라이Apply 버튼이 보이지 않아서 당황할 수 있습니다. 해당 불리언 연산 패널 우상단에 브이(V) 글자처럼 생긴 아이콘을 클릭해서 들어가면 있습니다. 카메라처럼 생긴 아이콘 오른쪽 옆. 적용 후에 X 아이콘은 일종의 패널 닫기 역할을 함.
5. 면의 돌출, 익스트루드Extrude.
순서 :
1) 면 편집 아이콘을 선택하고,
2) 편집할 면을 선택한 후,
3) 툴바에서 돌출, 익스트루드Extrude 아이콘을 클릭하면 돌출 제어기가 나타남.
4) 이 제어기를 드래그해서 면의 돌출 길이를 결정한다.
5) 돌출될 길이는 실시간으로 수정될 수 있다. 화살표 제어기 드래그.
6) 더하기 기호, 플러스Plus 기호 모양 제어기를 드래그하면 면이 돌출되고
7) 한 번 드래그할 때마다 면이 독립 단위로 연속 추가된다.
..
..
IV 연습용 프로젝트
1. Test Example - 1
위에서 배운 기본기와 좌표를 활용한 기초 학습용 샘플 제작 - 1.
(# 화면 캡쳐시, Blender / Menu / Window / Toggle Window FullScreen / 클릭 실행 후, 픽픽으로 캡쳐.)

2. Test Example - 2
공격용 스텔스 드론Stelth Drone 모형 :: 전체적인 작업 순서는 다음과 같이 요약할 수 있습니다.
면의 돌출, 익스트루드Extrude 기능을 먼저 배우셔야 합니다만. ^.^;
0) Cube를 하나 만들고 이 Cube를 선택한 후,
1) Tab 키로 에디터 모드로 전환,
2) 상단 헤더 패널에서 편집 아이콘을 클릭한 후, 편집할 면을 선택하고
3) 돌출, 익스트루드Extrude 기능을 이용해서 면을 돌출시킵니다. 돌출되면서 면이 추가됩니다.
4) 면을 위치 이동, 크기 조절을 통해서 모형을 다듬어 나갑니다.
5) 필요한 경우, 점의 위치 이동을 통해서 세부적인 추가 조절을 진행합니다.
6) 에디터 모드에서 편집이 끝나면, Tab 키로 오브젝트 모드로 바꾸고, 필요에 따라,
7) 오브젝트 모드에서 드론 비행체를 선택, S키로 크기, 스케일Scale을 사후 처리할 수 있다.
다음 그림은 단일 큐브Cube 객체로 만들어진 공격용 스텔스 드론 비행체 모형 완성.




3. Test Example - 3
■ 응용 연습 과제
1) 자신만의 간단한 비행기 모델 만들기
2) Region' Sword 모델 만들기
V. Files
Not yet! ^.^;
VI. Ref.
1) Blender 3D 공식 매뉴얼(상단 주소에서 EPub 문서 다운로드).
2) 박범희, Blender 3D. 성안당. 2023. 서울.
3) Ai.Microsoft Copilot.Smart Mode(GPT-).Free Version.
Happy Programming!
^.^;
'Graphics > 3D Graphics' 카테고리의 다른 글
| Blender 3D Scripting : Introduction to Blender Python - 001 (0) | 2026.02.01 |
|---|---|
| Blender 3D 입문 - 면의 분할 001 (0) | 2025.12.21 |
| TrueSpace v7.6.1 and Blender 3D v4.4.3 (Freeware) (0) | 2025.05.20 |